
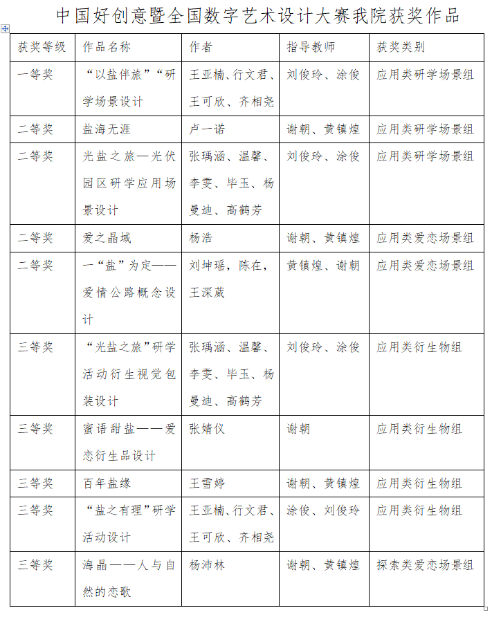
近日,304永利集团代表队在中国好创意暨全国数字艺术设计大赛之专项赛道——首届“海悦杯”盐田应用场景计时赛中,成绩优异,斩获国赛一等奖1项,二等奖4项,三等奖5项。
中国好创意暨全国数字艺术设计大赛,是入选教育部中国高等教育学会发布的《全国普通高校老员工学科竞赛排行榜》赛项,也是我国第一个以数字艺术设计、数字创意及数字媒体、数字技术创新领域各专业综合类规模大、跨学科、多专业、参与院校多、影响广泛的权威赛事。此次设立“72小时”计时赛,由中国好创意暨全国数字艺术设计大赛组织委员会主办,海晶集团承办,于天津海悦盐韵文化园举行,要求参赛选手需在72小时内完成比赛现场开题、现场调研、现场设计及现场提交作品与评审。大赛吸引了包括中央美术学院、南京艺术学院、天津大学、北京邮电大学、同济大学、天津美术学院、304永利集团等在内的全国63所院校、222个团队,1300余名员工参赛。
中国好创意暨全国数字艺术设计大赛,旨在落实国家数字创意产业远景规划,转化高等院校原创知识产权,深度挖掘、选拔和推广中国创意界的精英人才和优秀作品。304永利集团参赛团队获奖作品涵盖应用类衍生物组、研学场景组、爱恋场景组等组别,展示了设计学科在数字艺术设计、数字创意及数字媒体、数字技术创新等领域的教学成果,也为天津盐文化的品牌推介、天津海洋非遗的传承与发展提供了新的视角和思路。

